Hydraulic power units
Assemblies for swivel lip, feed lip and telescopic lip , with 1 or 2 valves, different power ratings and voltages.
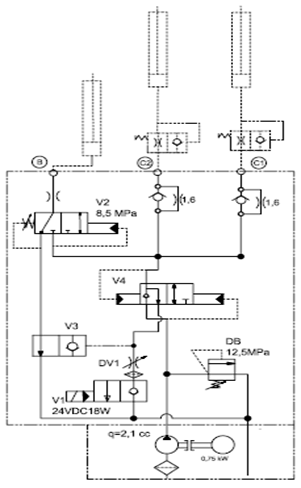
Hydraulic unit Swinglip Leveller 1 valve – 0.75 kW, 400 V (from 2025)
Hydraulic unit Loading Systems 232 HDA – folding lip 1 V, 1.5 kW
Loading Systems Powerpack 232 HDA hydraulic power unit – underframe mounting
Hydraulic unit Loading Systems 232 / 232 M – folding lip 1 V, 1.5 kW
Loading Systems Powerpack 232 M hydraulic power unit – ceiling mounting
Hydraulic power unit telescopic lip 2 valves – 1.5 kW, 7 L tank
Hydraulic power unit, swivel lip, folding lip, 1 valve – 0.75 kW, 7 L tank